Diablos Danzantes de Yare

 Los Diablos Danzantes de Yare son una festividad religiosa y manifestación cultural que se celebra en San Francisco de Yare, Estado Miranda, Venezuela, el día de Corpus Christi. Es llevada a cabo por las Sociedades del Santísimo Sacramento y representa una de las versiones locales de la tradición de los diablos danzantes en el país. La celebración tiene como propósito rendir culto al Santísimo Sacramento del Altar y escenificar el triunfo del bien sobre el mal. El 6 de diciembre de 2012, la festividad fue inscrita, junto a otras 11 cofradías venezolanas, en la lista representativa del Patrimonio Cultural Inmaterial de la Humanidad por la UNESCO1).

La tradición de celebrar la Eucaristía el día de Corpus Christi tiene sus raíces en la Europa de la Edad Media, impulsada a partir de 1208 por la religiosa Juliana de Cornillon y oficializada en 1246. Esta festividad fue introducida en el continente americano por los colonizadores españoles, y su primera celebración registrada en Venezuela ocurrió en la ciudad de Coro en 1582. Las festividades permitían la asociación de indígenas y esclavos africanos a través de hermandades y cofradías, lo que facilitó el desarrollo de lazos de solidaridad y el sincretismo cultural.

El origen específico de la cofradía en San Francisco de Yare se remonta al siglo XVIII. Según la tradición oral de la zona, el nacimiento de la danza de los diablos está ligado a dos eventos principales no documentados de forma oficial:

  • El primer relato indica que hace más de cuatro siglos, un sacerdote local, ante la falta de creyentes y recursos para la procesión del Corpus Christi, exclamó que si no había feligreses, que asistieran los diablos. Posteriormente, una tormenta azotó la región y un grupo de personas con aspecto de diablos apareció frente al templo para presenciar la misa.
  • La segunda versión, fechada popularmente en 1740 o 1749, señala que durante una severa sequía, los esclavos temían perder las cosechas y enfrentar represalias de los terratenientes. Tras intentar rituales propios sin éxito, rezaron al Santísimo Sacramento. Ese año se registraron lluvias torrenciales que salvaron los cultivos, y en agradecimiento, los trabajadores comenzaron a vestirse de diablos y a rendirse ante el altar católico2).

En los inicios de la festividad, mujeres y hombres participaban de manera equitativa. Sin embargo, a finales del siglo XVII (entre 1680 y 1690), el obispo Diego Baños y Sotomayor prohibió la danza de mujeres mulatas e indígenas bajo el argumento de que su presencia perturbaba la devoción religiosa.

La reintegración de la mujer en la danza principal ocurrió en 1911, cuando la capataz María Monasterios retomó el baile para cumplir una promesa religiosa. A ella le sucedieron otras mujeres en la posición de capataz, como Cayetana Valdez (1927), Simona Palma (1953) y Petra Rafaela González (1976-1986)3). En la actualidad, el rol de la mujer es principalmente organizativo y logístico. Se encargan de la protección de los niños durante el baile, la preparación de altares y el orden de la procesión. Las mujeres con promesas de baile suelen hacerlo en altares específicos con máscaras prestadas, o en algunos casos, completan el recorrido vestidas con la indumentaria masculina para cumplir su penitencia.

La celebración tiene una fecha móvil, realizándose siempre nueve jueves después del Jueves Santo. Los actos comienzan el miércoles en la víspera, cuando los miembros de la cofradía, conocidos como promeseros, se congregan en la Casa de los Diablos. Al mediodía, se dirigen a la iglesia, danzando hasta que el sacerdote otorga la bendición y el permiso para recorrer los más de 90 altares distribuidos en la población.4)

El día jueves, la jornada inicia con un tributo a los ancestros en el cementerio municipal, seguido de la misa principal. La dinámica central de la danza representa la sumisión del mal. Los promeseros bailan por las calles al ritmo de la caja (tambor), maracas y otros instrumentos, pero al encontrarse frente al Santísimo Sacramento, las máscaras deben bajar hacia el piso y los danzantes se arrodillan en señal de rendición.

La música tradicional que acompaña el recorrido consta de toques de tambor que dictan cuatro pasos fundamentales: el corrío, el escobillao, el reposo y la bamba. 5)

Escuchar archivo de audio: Música de los Diablos Danzantes de Yare

La Cofradía del Santísimo Sacramento de los Diablos Danzantes de Yare supera los 2.500 integrantes. La indumentaria de los varones consiste en camisa, pantalón y medias de color rojo, alpargatas y una máscara de apariencia grotesca. Hasta 1948 las vestimentas eran multicolores; la estandarización al color rojo ocurrió tras una donación de tela realizada en el marco de la toma de posesión del presidente Rómulo Gallegos. Las mujeres promeseras rasas usan falda roja y camisa blanca, mientras que las mujeres con rango de capataz visten completamente de rojo. Todos los promeseros portan cruces de palma bendita, rosarios, una maraca y un látigo conocido como mandador.

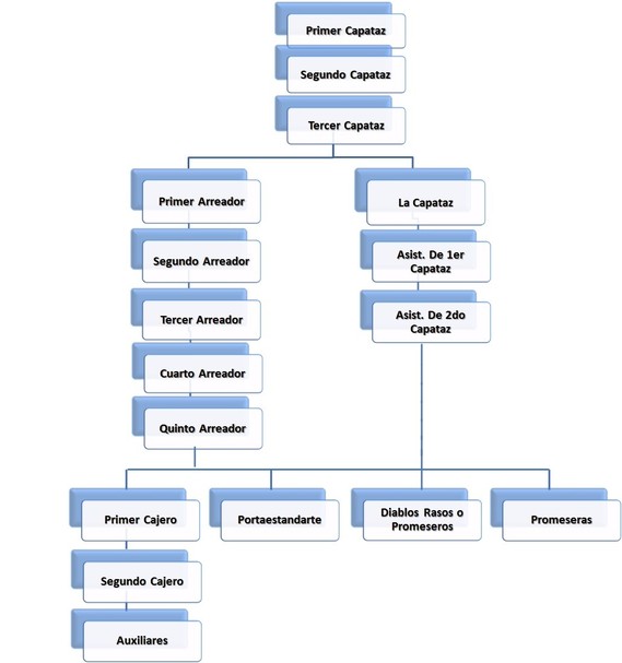
La estructura jerárquica está determinada visualmente por la cantidad de cuernos en las máscaras:

  • Primer Capataz: Utiliza una máscara de cuatro cuernos, que simbolizan los puntos cardinales. Es la máxima autoridad.
  • Segundo Capataz, Tercer Capataz y Arreadores: Portan máscaras de tres cuernos, representando a la Santísima Trinidad. El primer arreador se distingue por tener el tercer cuerno de mayor longitud.
  • Diablos Rasos: Usan máscaras de dos cuernos, simbolizando la dualidad entre el bien y el mal.

La infraestructura del pueblo ha evolucionado para albergar a la cofradía y a la festividad:

  • Casa de los Diablos Danzantes: Sede oficial construida en 1959. Posee un diseño arquitectónico que emula las casas antiguas de la región, con zaguán y patio interno, pero construida con bloques de concreto y techo de viguetas de madera. Su fachada es de color rojo6).
  • Plaza de los Diablos Danzantes: Edificada en 1998, se caracteriza por presentar un mural elaborado en cerámica y mosaicos que dibuja una máscara tradicional de la festividad. 7)

CriolloWiki es un proyecto de conocimiento libre auspiciado por Crom Studio.

Privacidad | Términos de Uso | Derechos de Autor

  • Última modificación: 2026/04/11 19:02
  • por ajr21